蓝胖子SUUNTO ambit 3S 拓野3S 简单测评

电子导航 10年前
简单说一下SUUNTO 的历史,SUUNTO于1936年诞生于芬兰首都赫尔辛基。母公司亚玛芬集团。SUUNTO颂拓品牌总部位于芬兰万塔,SUUNTO在芬兰语中是“方向”的意思。SUUNTO的历史感兴趣的同学可自己搜索了解,在这里就不累述了,总之是一家专注于专业领域的腕上电脑公司(没错,我一直不认为SUUNTO是一块手表,就像现在的智能手机不能简单的叫做电话一样)。

了解一下“蓝胖子”的基本参数SUUNTO ambit3sport(后面简称3S) 是定位于日常的城市运动的腕上电脑,可以记录运动轨迹、热量消耗、心率等数据。同时可以使用手机APP进行设置和连接,也可以连接PC端的Movescount.com 与世界各地的SUUNTO使用者进行交流和分享。

品牌: Suunto 松拓

上市时间:2014年9月

重量 : 82g

表盘厚度 : 15.5mm

待机时间 : 25小时GPS

屏幕类型 : 单色非触摸显示屏

表盘最大尺寸:50mm*50mm

屏幕尺寸 :29mm*29mm

屏幕分辨率 :128X128

无线同步 : 蓝牙4.0

同步方式 : 蓝牙 4.0

同步系统 : Windows MacOS iOS Android

GPS : 支撑

心率带 : 支撑蓝牙

 外接传感器 : 支撑蓝牙

防水等级 : 50米

圆润的蓝胖子

用圆润来形容拓野3S的手感一点也不夸张,北欧设计师极简的设计风格也在“蓝胖子”(至于为什么叫蓝胖子,请看下图)身上有卓越的体现。

第一感觉——软,3S的硅胶材质表带和卡系的G系列塑胶表带相比软的一塌糊涂,戴在手腕的感觉极佳,双重表带扣使佩戴十分舒适稳定,运动起来不晃不摇。从佩戴感觉上绝对可以给予满分。另外,3S表壳采用全塑料材质,而卡系手表的与皮肤接触的后盖大多采用金属材质,一般使用起来并无区别,但对于皮肤对金属过敏的同学~区别就大了。表盘背面的激光刻字:芬兰制造、蓝牙、CE认证等标识。

柔软的硅胶表带,舒适是长时间佩戴的保证。


芬兰制造

和人体皮肤接触的部分SUUNTO坚持使用非金属材质,这绝对是对金属过敏人群的福音。


拓野传统的充电设计

屏幕的分辨率不够细腻,只有128X128,基本能满足图标及图形的显示要求,不过由于可以调节成在高B格的负显模式,所以屏幕显示的效果已经足够自我陶醉了。

2. 选择困难

每个男屌丝都会经常面临林志玲和李冰冰同时向自己求婚的话该到底选择谁的难题,我也一样,拓野3S、拓野3黑和拓野3蓝宝石谁更适合我呢?这得先了解一下蓝胖子和他的兄弟姐妹们

拓野3家族目前分为拓野3 sport 、拓野3 peak 、拓野3peak蓝宝石镜面 3种规格及多种色彩,顾名思义拓野3 sport 侧重日常的运动 ,而拓野3 peak 侧重户外活动,peak蓝宝石款外形不同及采用了硬度更高的蓝宝石玻璃镜面,其他功能和拓野3 peak 完全一样。

蓝胖子3S属于戴起来比图片好看的手表,这是在专柜对比了拓野3 peak之后的结论,我的手腕属于偏细的类型,3S最大的直径达到50mm, 但是佩戴起来非常合适毫无违和感。

3. 被说明书和菜单打败了

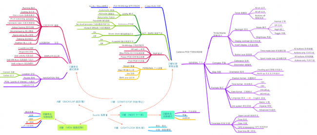
虽然手中的3S是国行,但是说明书和手表的操作菜单全都是英文 (据说汉化包即将推出),但目前这个问题的确难倒了一群人,经过艰辛的寻找得到一份完整翻译的中文说明书和中文菜单示意图,不敢独享现把菜单示意图发出来给大伙。这张示意图清晰明了,基本可以完整了解拓野3S的全部功能,对普通用户来说一张图胜过千言万语(3S的PDF版中文说明书长达97页)

原配的全英文说明书,好励志的!

拓野3按键功能图示,基本上操作一目了然。是哪位大神制作的啊!真太感激了。由于这张表对应的不仅仅是3S也包括了3 peak 的操作,所以其中的海拔、气压、天气、融合高度等功能3S是没有的。

4. GPS

3S搜星十分迅速,哪怕是在城市密集的建筑群中,看来SUUNTO的GPS芯片性能又有了提高。GPS对时是懒人们都很热衷的功能,相比时刻保持分秒的准确,多耗一点电又算得了什么呢? 我们在设置中开启GPS timeKeeping 为ON,GPS会自动每天为手表校正一次时间。

在室内是收不到GPS信号的,在时速300公里的高铁上也连接不上GPS,据说在飞机上可以正常搜星但尚未验证过。

GSP是拓野3S的核心功能之一,导航、线路记录、运动轨迹等全都依托GPS。

时速300公里的高铁上无法搜星,当然无法搜星的原因也许和速度无关。

5. Smart Sensor 心率带

Smart Sensor 心率带个人觉得是Suunto的亮点产品,体积小、感应灵敏、相对舒适、便于维护更换电池。无论是跑步、骑车、还是游泳,佩戴SmartSensor 心率带基本不会影响运动,唯一的问题是在游泳时跳水或水中转身等较大幅度的动作,水流会冲翻心率带导致没法正常测量心率。

Smart Sensor只在侦测到心跳反应后才会启动工作,所以同学们不必纠结平时把传感器安装在心率带上会不会太耗电;据说正常使用心率带的话,电量可以撑够1-2个月才得更换电池。SmartSensor更换电池十分方便,用一枚一元硬币从传感器背面的凹槽处就可以轻松撬开。采用一枚CR 2025 纽扣电池供电,防水深度可达30M,十分强悍。

用一枚一元硬币从传感器背面的凹槽处就可以轻松撬开。

清晰可见的蓝牙标识和红色的防水垫圈,SmartSensor防水指标是20米,比3S低。

使用一枚CR2025纽扣电池,更换起来非常方便但又不娇气,我爱这样简单又可靠的设计。

Smart Sensor传感器背面有一个很小的二维码,用手机无法扫出来,很好奇到底是做什么用的。

6. 跑步

可以通过Movescount规划跑步的路线,其实可以通过Movescount规划你一段时间内的游泳、跑步、滑雪、划艇等各种运动和锻炼目标,相当于玩你给自己设定的一个游戏任务,然后一个一个的去完成战胜最后的大BOSS(自己身上的肥肉)。我的夜跑路线是沿着京杭大运河的堤岸的步行道慢跑6.5公里,不得不再赞一下SmartSensor 心率带的贴合舒适,不会有勒的慌的赶脚。“肌肉酸痛感可以欺骗你,呼吸困难可以欺骗你,但是心律永远不会欺骗你”,所以知晓自己准确的心律是十分重要的。我的最高心率在180左右,3S的反应灵敏稍微加速就能在手表上看到心率的变化,所以我的心率可以一直控制在165左右,避免长时间过高的心律增加心脏负担。

手表显示GPS轨迹的意义是不用随时握着笨重的手机,通过最简单直接的方法确定自己是否在计划轨迹上,8过实时的GPS定位和原先规划的路线还是有些飘移的,这问题目前还解决不了,其他GPS设备也存在这个问题。

3S采用蓝牙4.0技术和Smart Sensor传感器连接,对心率的反应十分敏捷,我一般保持165左右心率匀速奔跑,一停下拍照心率马上往下掉。

跑步的实际线路和原先规划的线路有偏移,偏移距离大概在5-10米。

7. 骑车

我日常锻炼的自行车是大行的P18折叠车,冬季怕冷基本不骑改跑步和游泳,这次为了测试3S才硬着头皮骑出去,把我给冻的啊···鼻涕止不住往下流。由于自行车手机架的使用,3S的线路和导航功能略显多余,手机的导航APP已经十分强大了。我尝试关闭了手机的移动网络只保留蓝牙和3S相连,发现3S的测速数据可以实时的显示在手机屏幕上,大家知道只要一离开城市,离开数据网络的支持,手机的导航、地图功能基本没用,在完全没有手机信号的情况下,3S的GPS功能能提供轨迹的记录、实时最高速度、运动的距离、运动时间等重要数据。

在手机的Movescount APP 上左右滑动,可以切换到地图和拍照等功能,地图貌似使用的是高德,在圆形窗口中显示十分不习惯。拍照的照片是可以整合进整个MOVE的轨迹和综合数据里的,或者在后期制作成包含轨迹和图片的小视频,爱自拍的汉子们的福音。

在关闭手机移动网络的情况下,凭借蓝牙连接Movescount APP,3S依然能测得准确的速度和距离实时显示在手机屏幕上,并且记录下来。野外骑行者可以完整的保留骑行数据。

Movescount APP的界面简洁亲切,操作很舒服,十足北欧风格。

简洁的界面和操作,手指轻划就切换到相机功能,结合GPS定位点,照片可以在运动记录里体现。

8. 游泳

配合心率带的游泳训练应该是3S的重头戏,由于天气原因无法进行开放水域的游泳测试,而只能进行室内的。 SuuntoSmart Sensor 智能传感器在游泳等活动中,水会阻断传输,所以Smart Sensor具有心率数据的短暂存储功能,出水后会自动发送给3S。所以当在SmartSensor泡在水里的时候中你无法在3S上看到任何数据。

在游泳的高级模式中你可以根据自己的泳姿来设置,这样3S通过“学习”能更准确的获取你不同泳姿的锻炼效果。

专业的防水设计令游泳和日常防水毫无压力,当Smart Sensor 智能传感器泡在水里的时候3S屏幕上没有运动数据的显示,但是一离开水,相应的热量消耗、心率、运动曲线都数据都出来了。

游泳完后跑步半小时,选择Indoor training (室内训练)模式,准确的记录心率变化、热量消耗等数据

9. 拓野3S可以用于潜水吗?

3S的防水性达到5bar(5个大气压)。标称防水性50米 ,这50米并不代表可以戴着3S潜水到水下50米的深度。

查阅了说明书,3S的防水性可以满足日常生活防水和游泳和浮潜(潜水深度0 — -5米),但并不适合水肺潜水。至于日常的生活防水当然没有问题。

3S中文说明书上关于游泳和潜水的规定

偶遇暴雨皮肤风衣湿透了,3S毫无压力。

7. Movescount和Movescount APP

Movescount 是类似苹果的iTunes 电脑客户端,当你用数据线把3S和电脑连接充电时,也可以用Movescount对3s进行设置和操作,3S里面的运动信息(MOVE)也会自动上传到Movescount保存起来,Movescount也是一个社交平台,你可以看到其他SUUNTO用户正在进行的运动和他们晒出的照片,还有其他用户设计简单运动APP(自己可以动手设计APP哦!)供你下载使用。

3S连接电脑时的Movescount 启动界面

最新的MOVE会自动上传到Movescount里保存。

还有其他SUUNTO用户的晒图,Movescount有点像运动版的微博。

可以为自己设计运动计划。

计划有有几十种运动可选,包扩各种球类、滑翔、冲浪都有。Movescount还有大量功能待发掘。

3S通过蓝牙连接手机Movescount APP可以很方便的直接在手机上对3S进行设置,而不必使用表身上的按键来进行复杂的操作。

Movescount APP其中一个卖点是可以把手机上的信息提示实时在3S的屏幕上显示,但是由于3S还不支持中文显示,所以这里我只能看到有一个未接电话,及9条未读信息,但信息内容无法显示只显示一个个的□□□□□□□□。

偶尔Movescount会飘来莫名其妙的不属我的MOVE,比如来自于赫尔辛基的一个52分钟的哑铃训练,我也好想能成为连续进行52分钟哑铃训练的肌肉男啊!可见Movescount APP还需要完善,另外Movescount APP什么时候能汉化好呢?

一个未接电话,及9条未读信息,苦等支持中文,看信息就不用掏手机了。

Movescount APP还可以将自行车、跑步、高山滑雪等活动的轨迹生成小视频,自己看着蛮好玩的

点击SUUNTO MOVIE 把自己的MOVE生成小视频。

自己看自己的运动轨迹很有成就感。

8. 续航

在不开启GPS导航等耗电大户的情况下,一天掉电大概8%-10%,基本符合说明书上15天使用时长的介绍,在开启GPS、蓝牙、背光的情况下,我最多一下午不停的玩这块表,导致掉电30%多。

而Smart Sensor 智能传感器的电量大概够使用1-2个月之间,8过无论是3S本身还是SmartSensor 智能传感器,充电和更换电池都十分方便,所以使用起来也更加肆无忌惮。

结束语:

蓝胖子SUUNTO ambit3sport 绝对是一款出色且有意思的产品,简洁具有吸引力的外观和舒适的佩戴感受使它成为一款愿意被携带的产品,蓝胖子的表盘采用矿物玻璃使用近一个月下来没有发现被划伤,当然我并没有刻意去粗暴的使用,不然就算是蓝宝石款的S peak 也会受到损伤,毕竟自然界的物质中接近钻石硬度的物质并不少。

SUUNTO的竞争对手应该是它自己和迅速崛起的可穿戴电子设备,专业领域的霸主应该能感受到来自移动互联网产品的压力,所以ambit3系列产品应该代表了SUUNTO产品新思路的开始,3S是一个非常不错的尝试。


分享: