东营工商抽检20批次户外和运动服商品 合格率90%

业界 10年前
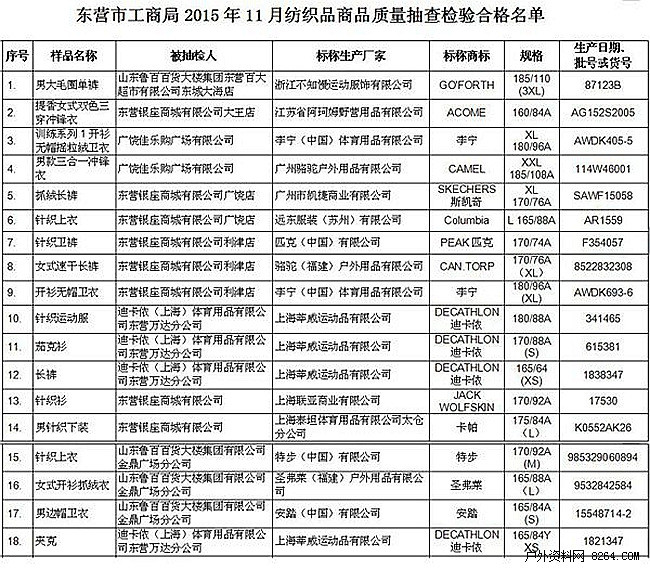
3月8日,山东省东营市工商局公布了一批流通领域纺织品商品质量抽检信息,在抽检的20批次户外和运动服类商品中,抽检结果共发现2个批次不合格,不合格率为10%。这2个批次均存在使用说明和纤维成分不合格,其中一个批次的pH值被发现不合格。

东营市工商局人员介绍,pH值是反映酸碱度的一个指标,由于人体皮肤表面呈弱酸性或中性,纺织品服装产品的pH值过高或过低,均有可能破坏人体皮肤酸碱度平衡,引起皮肤过敏或感染,使皮肤易受到其他病菌的侵害。该项目不合格的原因可能是生产厂家在生产工艺处理中没有对产品进行充分的中和或水洗。

分享: