攀岩训练要效果 饮食问题不可小觑

攀岩 9年前
本文转载自吴彦仪 原文标题《运动饮食》

众所皆知,不论是何种运动,顶尖运动员及世界级选手对于饮食都非常注重。越是竞争激烈的运动,饮食控制就越严格。原因无他,只因饮食与运动表现和训练成果息息相关,是训练不可分割的一部分。

水分与电解质的补充

运动时能量的分解与转换需要水分,水也是身体细胞获得营养和代谢废物的介质,亦是排汗调节体温的必要因子。当身体于运动期间水分不足时,皮肤的血管就会流入较多血液进行散热,减少肌肉的血液供给量,降低运动表现。水分缺失到一定程度后,还会引发热痉挛造成肌肉抽筋。

水分对于运动的影响程度不容忽视,由于人体的口渴感觉存在着一段延迟反应,在运动中当你感到口渴时,其实你已经流失掉身体重量2%左右的水分。少了体重2%的水分,虽然不至于造成什么严重影响,却足以使运动能力明显下降。这时候再来补充水分已经太迟,因为身体从脱水到复水状态需要一段不短的时间,这期间你辛苦花费力气所做的训练都将打上折扣。

训练过后的水分补充也相当重要,肌肉经过中高强度的运动后,会有轻微的发炎状态,需要充足的水分来帮助肌肉进行修复与增长。如果没有适当补给,将会拖长恢复时间,不利肌肉增生,进而影响后续训练。

由于攀岩不像耐力型运动,容易发生过度脱水的情况,大家反而没有养成定时补充水分的习惯。即使比赛时,选手也会担心如厕及重量问题而喝得不多。只是,我们经常为了增加那一点点训练成效大费周章,还为了比赛表现更好一点,不断努力练习,却没在意到,其实光「喝水」这一件小事,就足以降低或提升一成以上的运动表现。

虽然,运动中饮用纯水是补充水分的最佳选择,但运动时身体除了会流失水分之外,同时也会流失电解质。运动时间超过半小时以上,就不能只有单纯补给水分。如果只是单纯地补充水分,会稀释掉体内的电解质,造成抽筋或引发低血钠症,必需补充含有电解质成分的饮料。(一般均衡饮食已足够提供身体日常所需的电解质,非大量运动时不宜饮用运动饮料这类的电解质补充液,容易增加肾脏负担)

运动中如要饮用「非纯水」的液体,就要特别注意添加物的比例不能超出适合人体细胞吸收的浓度范围。身体细胞吸收水分的方式主要是靠渗透作用,水分子会从含水比例较高的区域渗入到含水比例较低的区域。一液体除去水之外的其他成分如越多,则代表含水的比例越低,即浓度越高,为高渗透压之液体。反之,低渗透压之液体,即代表浓度较低,含水比例较高,较接近纯水,喝起来会有点平淡感。因此,运动或训练中的水分补充,要注意饮料与细胞间的渗透作用,才不会越喝越渴,反而让细胞更缺水。而在运动后,细胞也需要进行水分的补充,亦相当忌讳饮用高渗透压之饮料。(高渗透压溶液又被称为高张溶液,低张溶液即是指低渗透压溶液)
 

添加了电解质(或碳水化和物)的溶液,即会提高饮料的渗透压。补充时必须挑选低渗透压或等渗透压之饮料,才不会让细胞内的水分被渗出,使得原本就因运动而缺水的细胞更加萎缩,得不到水分及养分的补充,适得其反。可选择市售的低张或等张运动饮料来为身体补充电解质,饮料中的电解质和碳水化物浓度为6~7%者有最好的吸收率。

能量补充

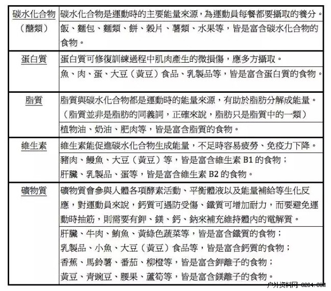
人每天三餐都需要进食才能保持活力,人体的能源储存量并不高,而肝醣则是人体内负责提供肌肉能量的主要储存形式。一两个小时的激烈运动,就足以消耗掉大部分的肝醣储量,想要让肌肉继续维持在最佳运动状态,就需要适时补充足够的能量。运动时如果能摄取足够的碳水化合物(醣类),可以延迟疲劳产生,并改善表现能力。

运动前、中、后的食物摄取原则如下:

运动前──增加肌肉及肝脏的肝醣存量。
运动时──维持血糖浓度。
运动后──提升肝醣再合成以及刺激蛋白质合成。

运动前的补充食物以合口味,不会造成消化不良的碳水化合物即可,运动前1~4小时,每公斤体重补充1~4克左右的碳水化合物,不要摄取肉类或蛋与油炸食品等不易消化的蛋白质或脂质食物。运动时间如果很长,可于休息时摄取少量的脂质与蛋白质食物,但要注意肠胃的适应性。

而运动中的能量补充,则以流质的碳水化合物,或可被快速消化且迅速提高血糖的食物为主(即高升醣指数(GI)的食物)。大部分的面包类制品,以及小麦碎片、大米脆片、小麦松饼、玉米薄片等谷类食物,还有蜂蜜、葡萄糖、蔗糖、麦芽糖等甜食,和水果中的西瓜、葡萄干与菠萝都是升醣指数较高的食物(香蕉的GI值为76,不算低也不算高)。

运动后30分钟,则要补充碳水化合物(醣类)以促进肝醣恢复,以及能帮助组织修复的蛋白质,使身体机能可超越运动前的水平,以达训练目的。并于2小时内,不摄取含脂质的食物,以免影响碳水化合物与蛋白质的吸收。而其后24~48小时内亦要维持蛋白质的补充,并避免含有高脂肪之食物,如油炸品、奶油、吉士、肥肉等,以免吃进过多热量。

运动补充项目列表

运动前、中、后的水分与能量(食物)补充,是多数运动员最容易松懈的一环。因为不渴,因为不饿,所以很容易忘了定时补充。 
 

要注意的一点是,运动时的液体补充也不能过度,建议以流失量为标准。运动越激烈、运动场所的温度越高,单位时间内所流失的水分就越多。一般可用体重计来进行简单的监控,运动前先量一次体重,然后每半小时再量一次(要降低汗液吸附衣着所造成的误差),并补充等同于体重下降的液体量。执行个几次之后,就可大约抓到不同运动程度所需补充的液体量,而不需要再依靠体重计了。不过当运动环境有所改变,从室内变到室外,或由冬天到夏天,因为环境温度会使水分流失的速度大大不同,则必需重新测量、重新掌握补充量。

日常饮食

日常饮食的要点为「均衡」与「多样性」,基本上就是一般所谓的「健康饮食」。五大类的营养来源皆要均衡摄取,且要适时替换营养来源,保持摄取的多样性,不要日复一日都吃固定的菜单。而总体卡路里以碳水化合物占50~60%、脂质占20~30%、蛋白质占20%之比例,较能符合攀岩者的生理及活动需求。

另外,建议平常少吃精致美食与快餐。精致美食通常加工过度,营养成分流失比例高,而快餐同样是低营养的食品,卡路里又高,容易排挤掉吸收其他营养的胃容量。还有酒类饮品也具有高卡路里与低营养的特性,同样也是少喝为妙。

五大类营养来源:
  

每餐两样蔬菜,每日两种水果,可确保维生素、矿物质与抗氧化素的吸收充足。蛋白质方面则要保持摄取足够,但也不要过量。蛋白质是肌肉与结缔组织修复的营养来源,蛋、奶、肉皆是含有丰富的蛋白质,素食者则可多吃波菜与豆类。对于攀岩运动来说,并不建议食用蛋白补充剂,这类产品大多含有精炼过的糖类、咖啡因与其他无益于健康的添加物,还容易造成蛋白质摄取过量,带来其他健康困扰。

一般医学上所建议的健康饮食就足以提供攀岩运动所需营养,通常不需要特别增加运动补充剂来额外强化营养。这些补充剂普遍都有很强的特性,相对地,特性之外的副加效果也会很明显,所以必须从整体得失来衡量是否有其必要。例如,像是被推荐用于增强肌力训练成效的「肌酸」,经常性服用后,会有很高的比例造成体重增加超过5%,对攀岩不利;而且如何将快速增强的肌肉,锻炼成为适合攀岩使用的多方向性力量也是一大挑战,利弊权衡之下,并不建议用于增强攀岩肌力的训练上。

不同运动会有不同的肌肉需求,因此,并不是对某一运动有益的补充剂,一定会对另一运动有帮助。在是否食用运动补充剂之前,须深入了解该补充剂之特性,以及对所从事之运动与运动科学有相当的了解和经验后,才能较为准确地判别其适当性。如要食用这些运动补充剂,则要非常注意产品之选择、摄取量之控制以及对应训练之搭配,因为即使在普遍使用运动补充剂的运动中,上述原则即是补充剂是否能够发挥效益的基本条件。

体重控制

攀岩是一项对抗地心引力的运动,体重每1公斤的增减,都会直接反应在攀登表现上。作为一位执行训练计划的攀岩者,每天于固定时间记录体重,例如:每天起床上完厕所之后,是基本功课之一。

攀岩不是越瘦越好,体重过低反而会造成肌肉与力量比下降,影响运动表现。许多运动都以体脂肪率来作为体重控制的参考依据,不同运动会有不同的理想区间,攀岩成年男性的理想体脂肪率为6%~12%,女性则为10%~18%。虽然顶尖攀岩高手其体脂肪率普遍接近理想区间的最低值或更低,但这代表着必须对饮食及生活上进行更严格的控制,同时还要承担体脂肪过低的生理风险。尤其是女性,一般成年女性必需脂肪应占体重的10%~13%左右,低于这个数值就会导致经期不顺等问题。

你无法衡量一位执着于比赛成绩或攀登表现的运动员,以「不健康」的代价去换取进步是否值得。而且,低体脂肪率的力量与体重比,是否有如预期般的理想,或仅是一种心理上的安慰,亦不易自我验证。但,即使你是一位休闲攀岩者,体脂肪率如果高出理想范围上限,体重就会是你攀登表现上的一大负担。

体脂肪率的测量,基本上都是采用间接方式进行评估,存在着一定程度上的误差与不准确性。其中,最方便、容易的,当属使用生物电阻分析原理的体脂肪机。为了增加可靠率,最好选用有质量保证的厂牌以及四点式的手足测量机型,而且有在一年内做过校准(知名品牌皆有提供校准服务)。由于每个厂牌利用电阻推算体脂肪率的方式有所出入,甚至不同型号也会不同。因此,如要长期追踪个人体脂肪率,则必须固定使用同一台机器。

使用电阻分析测量体脂肪率时,影响最大的不稳定因子即是体液状态。为了确保准确性,建议遵守下列4个原则:

1. 测量前48小时不能喝含有酒精的饮品。
2. 测量前12小时避免做激烈运动。
3. 测量前4小时不能饮食
4. 测量前30分钟内完全排泄。

前一天晚上如果没有从事运动,起床如厕后30分钟(期间不能喝水、吃东西、冲澡),是一个适合测量体脂率的时间点。市售的体脂机为了怕消费者觉得麻烦,影响销量,最多只会提供一些相对容易做到的建议,牺牲地却是准确性。遵守测量原则虽然麻烦,但体脂肪率一周测量一次,就足以做为减重计划的参考。不准确、忽高忽低的测量结果,反而会造成更多困扰。

体脂肪率一旦过高,就需要从「摄取」及「消耗」这两方面着手来减轻重量,意即「控制饮食」并「增加活动量」。每日「消耗」-「摄取」= 500大卡,是最为合理的减重范围:每日少吃250大卡,并增加活动消耗250大卡,在身、心负担上较为轻松,也较容易达成健康减重的目标。

一昧地减少饮食或过度运动,不但无法长久维持,还会影响身体健康并造成攀登表现下降。摄取食量的多寡,须以自身的活动量作为衡量标准,不是参照坊间的一些减肥菜单或他人的减肥食谱。从事激烈活动的人,每日热量所需可高达上班族的1.5~2倍,因此对于一般人来说已属过多的热量摄取,对于攀岩者来说可能却还不够。在饮食摄取不足的情况下进行运动,容易造成运动伤害,可能导致肌肉流失、经期失调、骨质密度下降,并增加疲劳及患病的风险。如果你是一位正在从事大量攀岩训练的人,你的减肥餐将是一般人的增肥餐,而且训练日与休息日所摄取的热量也将不同。

减重的根本原则即为改善饮食生活加上适当的燃脂运动。三餐饮食要正常且均衡,运动前、中、后的能量与营养补充亦不可少,并且减少零食、冷饮、酒精饮料等容易囤积体脂肪的摄取,才是正确的减重之道。女性则要特别注意钙质与维生素D的补充,而青少年除非体重超出一般标准值,否则相当不建议进行减重。 

任何一类营养摄取的过与不足,皆会影响身体健康(尤其是发育时期)以及运动表现。运动员的减重过程,更着重于饮食上的均衡,主要还是以卡路里的总摄取量来进行控制,而非无脂无油的减肥餐。饮食选择上则以高纤与低加工的食物为主,像是加工较少的谷物、蔬菜、豆类以及较健康的油脂等等。

由于身体内的肌肉比脂肪更能消耗热量,单位重量下相差10倍以上。减重的普遍原则皆会建议先锻练肌肉,并藉由肌肉活动来增加热量消耗。但要注意的是,过多肌肉也会是体重上的一大负担。因为肌肉的密度比脂肪高,又比脂肪更难以被消耗分解,所以对于攀岩帮助不大的肌肉过多,反而会比脂肪过多的情况还来得糟糕。像是下半身如同职业跑者的粗壮大腿,或是上半身如同健美先生的大块肌肉等等,皆不利于攀岩运动的体重控制。一些燃脂运动,如慢跑,仅需要有低负荷强度的肌肉群,而且攀岩者的上半身,本来就拥有一定的肌肉量,所以大体而言,攀岩者并不需要特别进行燃脂肌肉的增长训练。

燃脂运动最单纯地就是做30分钟以上(不包含热身)中低强度的有氧运动,因为有氧运动在能量消耗上,会用到较高比例的脂肪来作为能量来源。相关研究显示,随着运动强度的增加,以碳水化合物为能量来源的比例会逐渐增加,而以脂肪为能量来源的比例会逐渐减少。最大摄氧量达65%左右的运动强度,脂肪为能量来源的比例最高,约为50%。不过有氧运动相比于高强度运动,消耗掉的总热量却是较低。4分钟TABATA间歇运动所消耗掉的总热量,即可做到超过慢跑30分钟所消耗掉的总热量,不过消耗掉的总脂肪量却较少。如果只是单纯想要消耗掉热量,高强度的运动会较有效率。而如果想要有效减少脂肪,则要确保有氧运动的燃脂消耗已在总摄取热量之外,才能实际消耗掉身体内的脂肪。

攀岩者的减重计划应与自身的训练计划搭配整合。由于攀岩本身即是一种高强度的运动,攀爬频率有到每周3次,每次3小时以上者,可将减重运动完全放在能消除更多脂肪的有氧运动上,并且规划至心肺训练中。针对健康的成年攀岩者,一个有效的减重燃脂计划,建议为每周3~5天,每次30分钟以上,使用大肌肉群进行中等强度的周期性运动(如:跑步、游泳等)。有在执行完整训练计划而且做足有氧运动有的人,如果体脂肪率还一直高居不下,那就是没有在认真进行饮食控制。光运动,不节食,效果有限。吃东西的容易度与速度,都比运动来得高许多。不节食,运动消耗地再多,都赶不上补充的速度。但要特别注意一点,任何运动都需要消耗碳水化合物(醣类),于低血糖的状态下进行运动,不仅运动表现不佳,燃脂效率也会不好,运动前、中、后还是必需补充一定的热量。再次强调,正确的「饮食控制」,加上适当的「运动消耗」,才是健康减重的不二法门。

减重时期不建议死盯着体重计,时不时就一直检视自己的体重。由于身体体重会随着饮食的摄取、热量的消耗、水分的补充与流失,于一日内起起伏伏,当下某一时刻的体重增加或减少,并不代表减重的成败。体重的检视依据,应以每日起床体重的一周平均值为标准,每周的减重目标宜定在体重的1%。许多运动生理知识不足的人,会对运动之后体重明显下降而感到沾沾自喜,其实这是脱水状况的表现,实际的燃脂效率不会那么高。1公克脂肪可提供9大卡的热量,1公克碳水化合物或蛋白质可提供4大卡的热量,所以进行一个小时的燃脂运动,实际可消耗掉的重量通常不到100克,如果身体处于缺水状态,消耗的能量还会更少。每次运动完就急着量体重,会使你下意识地减少水分补充,降低运动与减脂效果,而且容易患得患失。

准确记算卡路里的摄取及消耗,将是减重成功与否的一大关键。在科学化的减重过程中,卡路里的计算与记录,并不是一件轻松容易的事,考验着减重者的真正决心。市面上有许多帮忙计算卡路里的软件和工具,善加利用这些生活科技所能带来的帮助,将会是你减重过程的最佳帮手。各类食物的热量计算以及各种运动的热量消耗,在二十一世纪的今天,都可从网络上查到数据。对于打算进行减重的攀岩者,开始之前,强烈建议先阅读一些减重、运动饮食或健身饮食等专业书籍后,再拟定最适合自己的减重计划,方能事半功倍。
分享: